近日,西南大学资源昆虫高效养殖与利用全国重点实验室崔红娟教授团队在国际顶级期刊《Advanced Science》上发表最新研究成果。该研究首次从桑树活性成分中筛选出天然小分子化合物桑根醇L(Sanggenol L, 简称SL),系统阐明其逆转胶质母细胞瘤化疗耐药的新机制,为克服替莫唑胺(Temozolomide,简称TMZ)的临床耐药性提供了新策略。

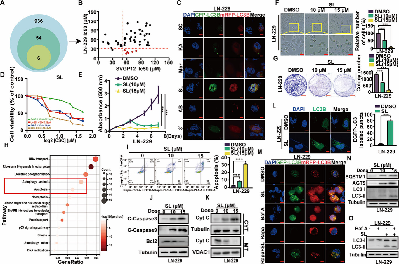
在该项研究中,西南大学大型仪器设备共享平台为关键数据的获取与分析提供了重要技术支撑。研究人员利用流式细胞仪对SL诱导的细胞凋亡进行定量分析;借助激光共聚焦显微镜观察自噬流变化与蛋白共定位;通过透射电子显微镜捕捉线粒体自噬超微结构变化;运用Western blot系统及蛋白互作分析平台验证TRIM16与OPTN的相互作用及泛素化降解机制;并依托高效液相色谱-质谱联用仪完成了药物代谢与分布研究。
此外,纳米药物递送系统的构建与表征亦依托校级平台完成,包括动态光散射仪用于脂质体粒径与Zeta电位分析,小动物活体成像系统评估药物在脑组织中的靶向富集能力,为SL的体内疗效评价与转化应用提供了坚实的数据基础。

本研究成果是崔红娟教授团队在肿瘤药理与纳米药物交叉领域的又一重要突破,也充分体现了学校高水平校-院两级仪器设备共享平台在支撑前沿生命医学研究中的关键作用。
学校校-院两级仪器设备共享平台集成了材料合成、化学分析、细胞生物学、分子互作、形态表征、光电性能、动物实验等多学科领域的先进设备,形成了覆盖“微观机制-细胞功能-动物模型”全链条的科研测试能力。
未来,学校将继续优化资源配置,持续提升技术服务水平,致力于为学校“双一流”建设提供更加强有力的条件保障,助力学校在科技创新前沿领域不断取得突破。
论文链接:https://advanced.onlinelibrary.wiley.com/doi/10.1002/advs.202502915
西南大学大型仪器设备共享信息化服务平台主页链接:http://dygx.swu.edu.cn
(文字、图片:张蕾、常洪博 排版:熊英 初审:李朝明 复审:彭红军 终审:卢坤)