首页
部门概况
工作职责
人员分工
综合科
实验室技术安全管理科
实验室建设与管理科
设备管理科
大型仪器共享管理科
农场建设与管理科
党建工作
学习专栏
组织生活
规章制度
实验室技术安全管理科
实验室建设与管理科
设备管理科
大型仪器共享管理科
农场建设与管理科
办事指南
实验室技术安全管理
实验室建设与管理
仪器设备管理
大仪共享管理
农场建设与管理
其他
信息公开
检查通报
危废处置
资产调剂
工作简报
资料下载
实验室技术安全
实验室建设
仪器设备
大仪共享
农场建设
其他
首页
部门概况
工作职责
人员分工
综合科
实验室技术安全管理科
实验室建设与管理科
设备管理科
大型仪器共享管理科
农场建设与管理科
党建工作
学习专栏
组织生活
规章制度
实验室技术安全管理科
实验室建设与管理科
设备管理科
大型仪器共享管理科
农场建设与管理科
办事指南
实验室技术安全管理
实验室建设与管理
仪器设备管理
大仪共享管理
农场建设与管理
其他
信息公开
检查通报
危废处置
资产调剂
工作简报
资料下载
实验室技术安全
实验室建设
仪器设备
大仪共享
农场建设
其他
信息公开
检查通报
危废处置
资产调剂
工作简报
当前位置:
首页
>
信息公开
>
危废处置
> 正文
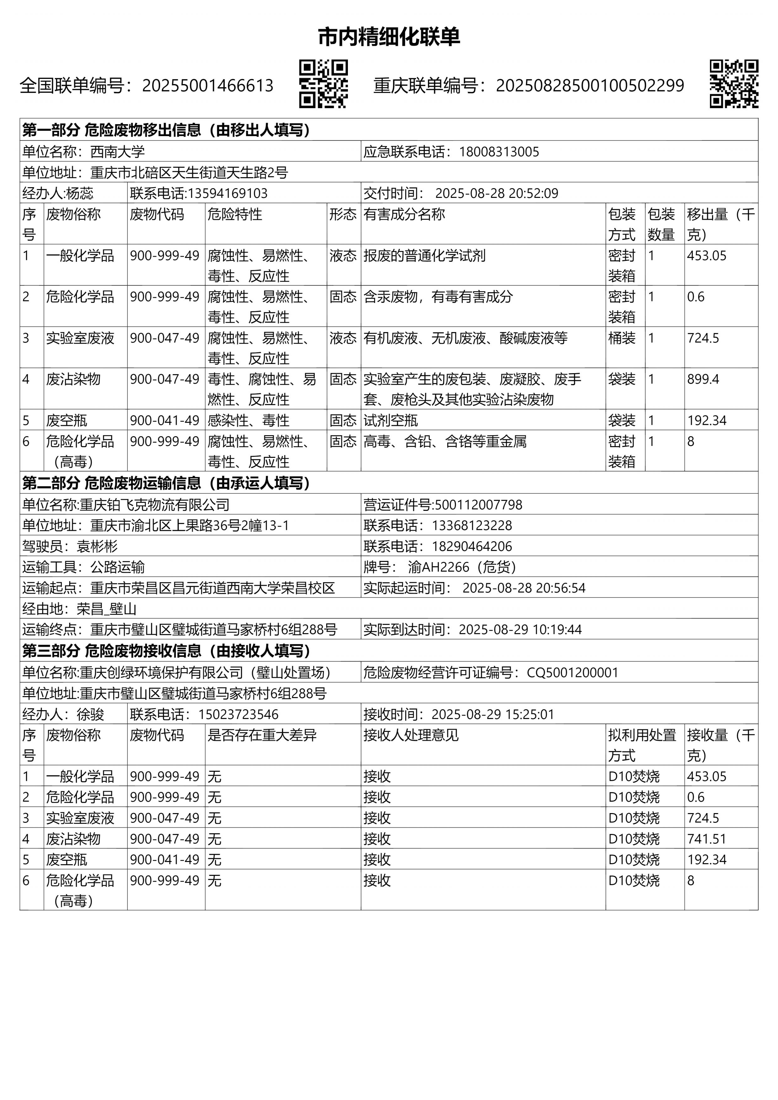
2025年第13期实验室废弃物规范处置信息公开
时间:2025-08-29 16:25
浏览量:次
上一篇:
2025年第14期实验室废弃物规范处置信息公开
下一篇:
2025年第12期实验室废弃物规范处置信息公开
返回列表