首页
部门概况
工作职责
人员分工
综合科
实验室技术安全管理科
实验室建设与管理科
设备管理科
大型仪器共享管理科
农场建设与管理科
党建工作
学习专栏
组织生活
规章制度
实验室技术安全管理科
实验室建设与管理科
设备管理科
大型仪器共享管理科
农场建设与管理科
办事指南
实验室技术安全管理
实验室建设与管理
仪器设备管理
大仪共享管理
农场建设与管理
其他
信息公开
检查通报
危废处置
资产调剂
工作简报
资料下载
实验室技术安全
实验室建设
仪器设备
大仪共享
农场建设
其他
首页
部门概况
工作职责
人员分工
综合科
实验室技术安全管理科
实验室建设与管理科
设备管理科
大型仪器共享管理科
农场建设与管理科
党建工作
学习专栏
组织生活
规章制度
实验室技术安全管理科
实验室建设与管理科
设备管理科
大型仪器共享管理科
农场建设与管理科
办事指南
实验室技术安全管理
实验室建设与管理
仪器设备管理
大仪共享管理
农场建设与管理
其他
信息公开
检查通报
危废处置
资产调剂
工作简报
资料下载
实验室技术安全
实验室建设
仪器设备
大仪共享
农场建设
其他
规章制度
实验室技术安全管理科
上级文件
校内文件
实验室建设与管理科
上级文件
校内文件
设备管理科
上级文件
校内文件
大型仪器共享管理科
上级文件
校内文件
农场建设与管理科
上级文件
校内文件
当前位置:
首页
>
规章制度
>
设备管理科
>
校内文件
> 正文
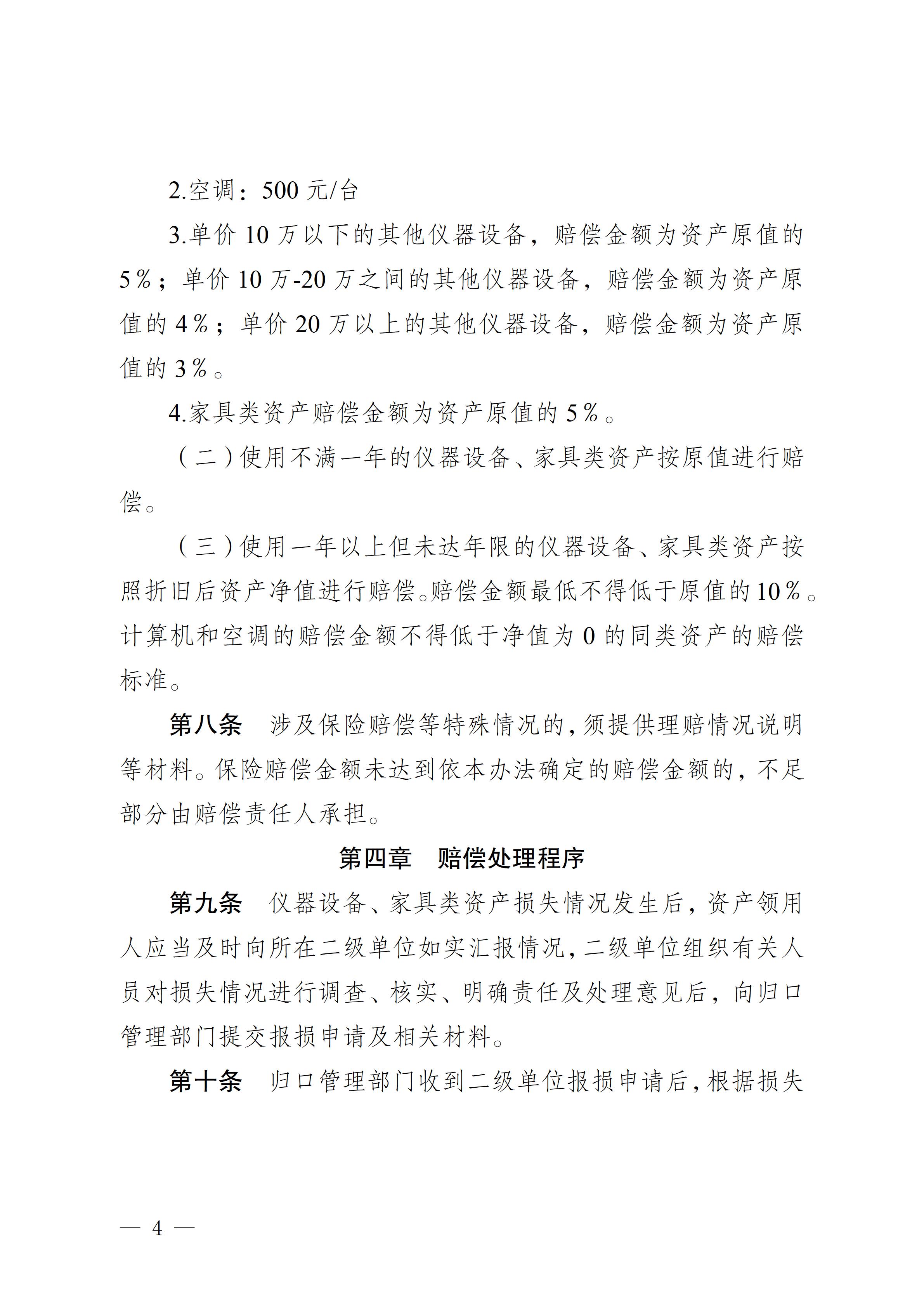
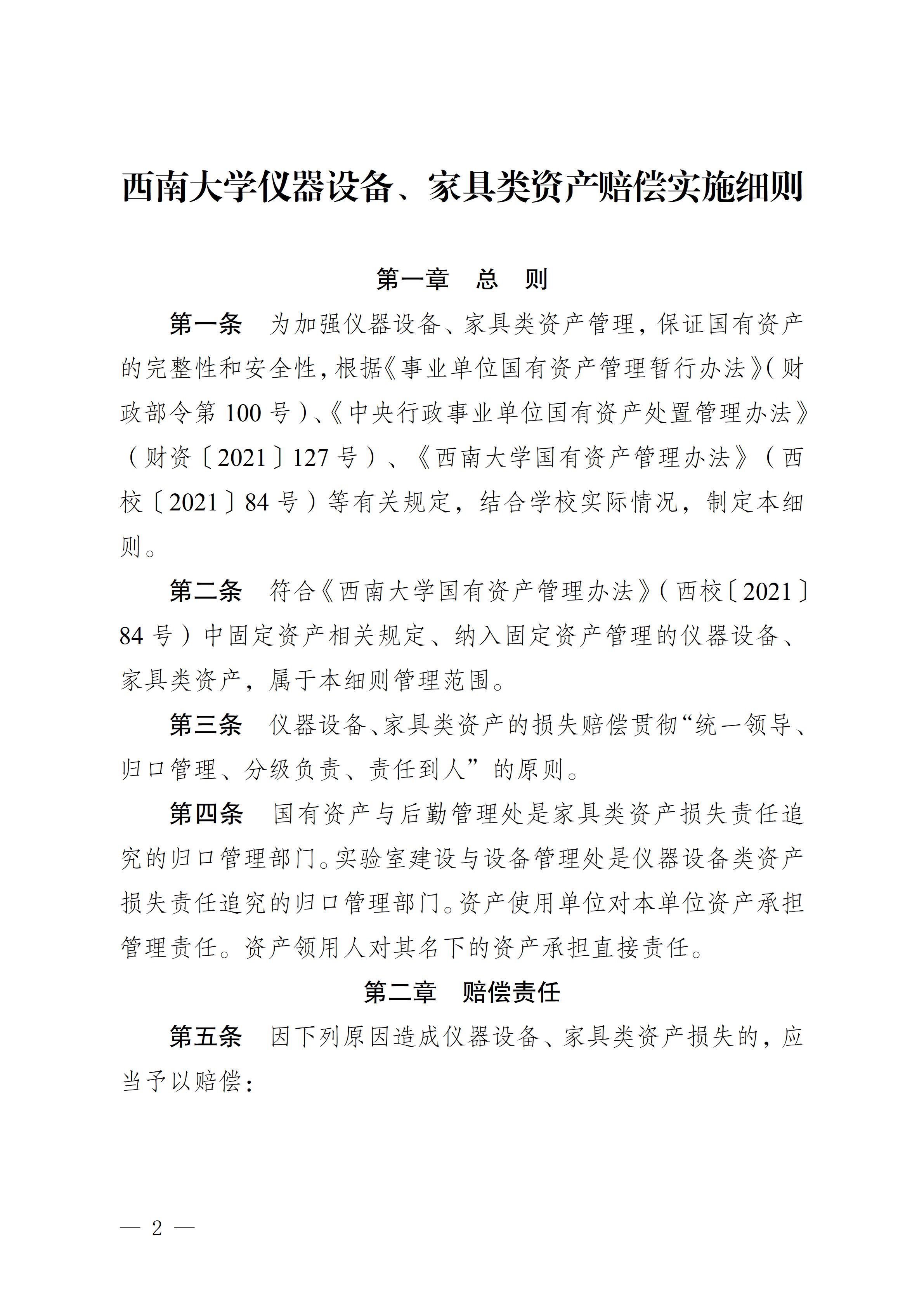
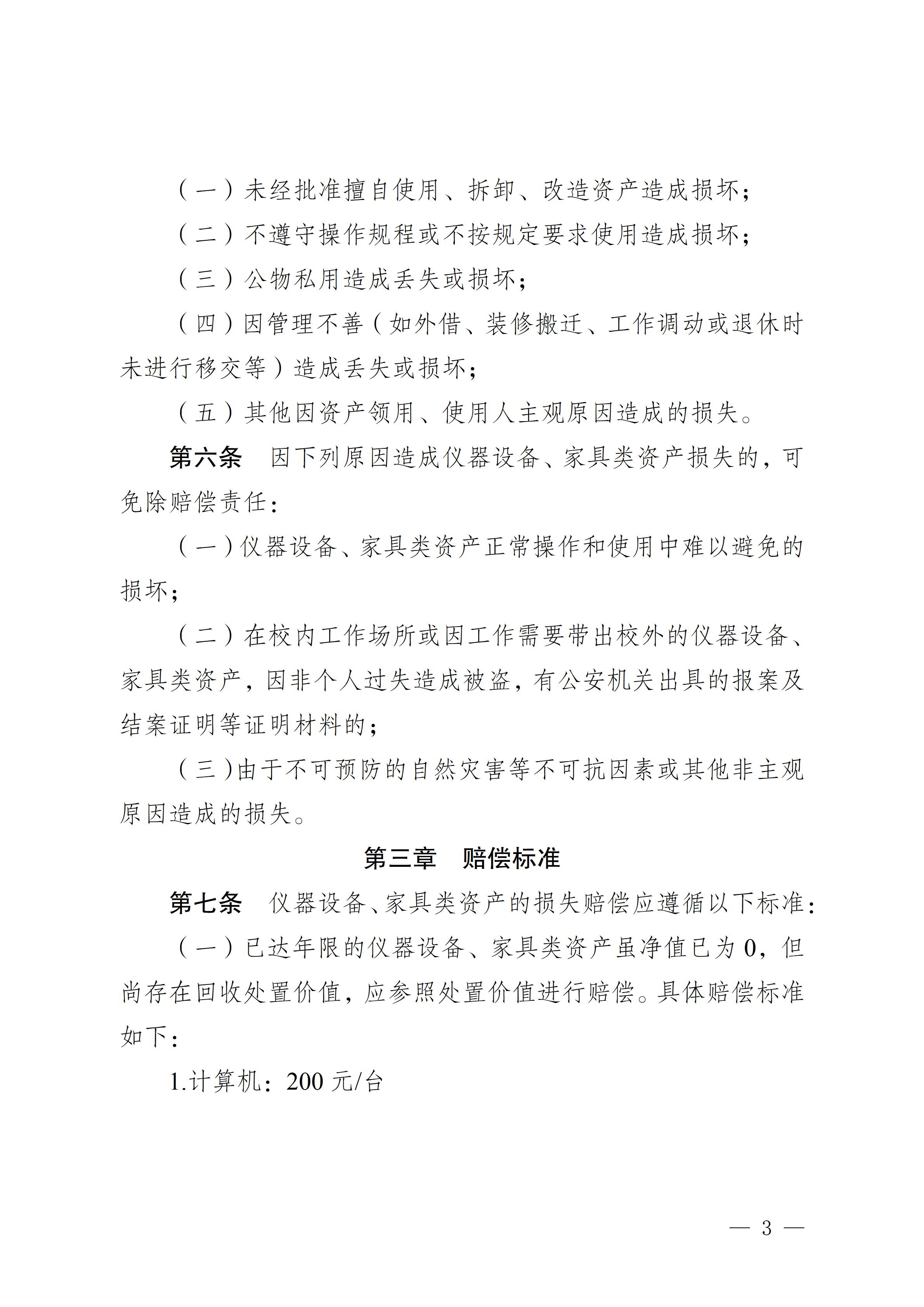
关于印发《西南大学仪器设备、 家具类资产赔偿实施细则》的通知-西校〔2025〕204号
时间:2026-01-13 08:37
浏览量:次
附件【
关于印发《西南大学仪器设备、家具类资产赔偿实施细则》的通知.pdf
】已下载
次
上一篇: 没有了
下一篇:
西南大学大型仪器设备购置可行性论证实施细则-西大实设〔2025〕 108 号
返回列表